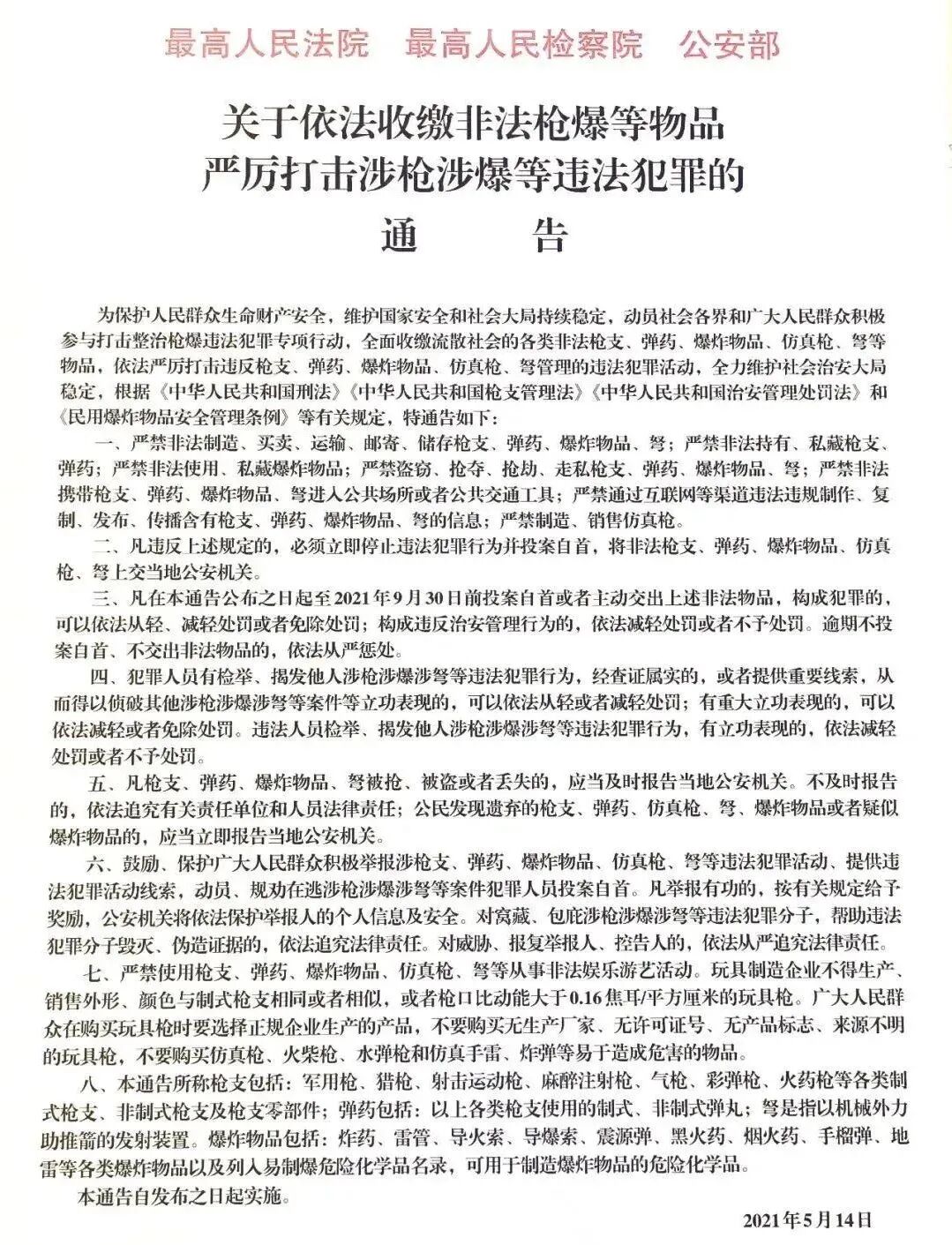
通报全文如下:
《通告》内容主要包括三个部分
问
三部门联合出台《篮彩购买app依法收缴非法枪爆等物品严厉打击涉枪涉爆等违法犯罪的通告》的主要考虑是什么?
近年来,公安机关会同有关部门认真贯彻落实习近平总书记重要指示精神,持续组织开展打击整治枪爆违法犯罪专项行动,广泛宣传发动、深入清查收缴,破获了一大批涉枪涉爆案件,收缴了一大批非法枪爆物品,形成了严管严控的社会环境和舆论氛围。
但是,还有不少数量的非法枪爆物品流散在社会面上,还有一些涉枪涉爆线索案件未被发现侦破。因此,这次公安部会同最高人民法院、最高人民检察院联合出台《篮彩购买app依法收缴非法枪爆等物品严厉打击涉枪涉爆等违法犯罪的通告》,明确对主动上缴、投案自首、检举揭发的人员给予宽大处理,对逾期不投案自首、不交出非法物品的,依法从严惩处。
主要目的就是通过贯彻落实宽严相济的法律政策,给涉枪涉爆违法犯罪人员提供一个争取宽大处理的机会和渠道,进一步敦促涉案人员摒弃侥幸心理、彻底放下心理负担,在规定时限内尽快主动交出非法持有私藏的枪爆物品,主动向公安机关坦白交代违法犯罪行为,积极争取从轻、减轻、免除处罚或者不予处罚。同时,呼吁广大群众踊跃举报、抵制远离涉枪涉爆违法犯罪,因此在《通告》明确,对举报涉枪涉爆涉弩等违法犯罪活动的给予奖励,对抵制远离枪爆等物品进行了提醒。
问
三部门《通告》明确坚持宽严相济的刑事法律政策,如何理解运用好这一法律政策,确保实现法律效果和社会效果的有机统一?
发布《通告》的主要目的之一是鼓励涉枪涉爆的违法犯罪分子投案自首,因此《通告》明确了宽严相济、区别对待的刑事政策。对于在2021年9月30日前投案自首或者主动上交枪支、弹药、爆炸物等违法物品避免严重后果发生的,在处理时将依法大幅度从宽,予以从轻、减轻处罚,犯罪较轻的,予以免除处罚。但是,对于逾期不投案自首、不交出枪支、弹药、爆炸物的,一旦发现,依法从严惩处。
《通告》鼓励全员参与此次的打击整治枪爆物品违法犯罪专项行动,因此明确了对于具有检举、揭发涉枪涉爆等立功、重大立功表现的犯罪分子将大幅度兑现政策。对于检举、揭发他人涉枪涉爆等犯罪行为,经查证属实的,或者提供重要线索,从而得以侦破其他涉枪涉爆案件等立功表现的,依法从轻或者减轻处罚;有重大立功表现的,依法减轻或者免除处罚。
当前对枪爆犯罪的刑事处罚主要有哪些类型,是怎样规定的?哪些类型的刑事犯罪处罚是我们必须要严肃来惩治的?
T
